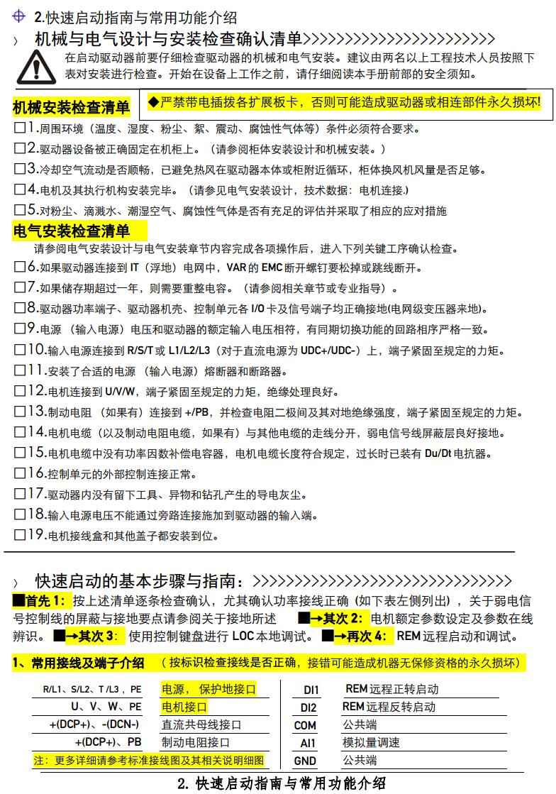
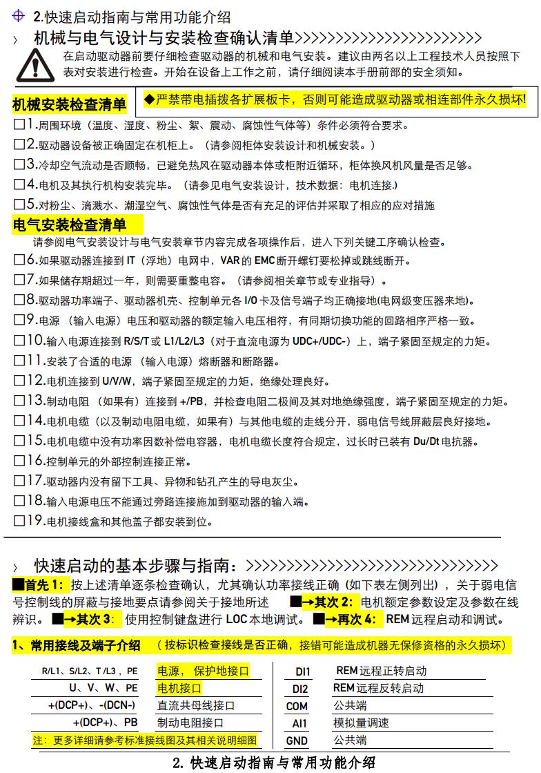
【目标应用】:微型简单调速
【主要特性】:高可靠性、 高易用性、紧凑结构设计、智能与良好的人机交互操控、基本闭环位置与力矩控制
【优势应用】:生产线、泵、风机、中低端机械成套设备驱动与调速
【功率范围】:ACS53X系列 220V 0.4-2.2kW 380V 1.5-4.0kW
【目标应用】:微型简单调速
【主要特性】:高可靠性、 高易用性、紧凑结构设计、智能与良好的人机交互操控、基本闭环位置与力矩控制
【优势应用】:生产线、泵、风机、中低端机械成套设备驱动与调速
【功率范围】:ACS53X系列 220V 0.4-2.2kW 380V 1.5-4.0kW
在保持优异的基本性能与功能的同时,从客户角度上对易用性、可维护性、环保性、安装空间和设计标准等方面有了显著提升。业内高标准的设计,基于多年来对驱动技术的执着追求和多行业应用经验的累积,不断引领行业;高性能、高品质、高功率密度设计,更符合于用户的切身体验。
- 产品参数




- 可选配件



